在建设工程施工合同纠纷中,施工合同的效力认定至关重要,它直接关乎发承包双方的诉讼预期、策略选择及请求权基础的确定。因建设工程涉及公共安全与人民大众切身利益,故法律强制性规定较为严苛。多数工程需要通过招投标程序,且相关主体需具备特殊资质。因此实务中,建工领域合同无效占比很高,是理论与实务都需要重点研究的问题。本文将结合相关法律法规和司法解释,系统梳理了建设工程施工合同无效的具体情形及法律后果,以供读者参考。
一、 承包人未取得建筑业企业资质
建筑业企业资质是企业具备相应建设工程施工能力的法定证明。未取得资质的承包人不具备承接工程的法定条件,其签订的施工合同无法保证工程质量和施工安全,因此合同无效。
【相关规定】
《建筑法》第二十六条规定,承包建筑工程的单位应当持有依法取得的资质证书,并在其资质等级许可的业务范围内承揽工程。禁止建筑施工企业超越本企业资质等级许可的业务范围或者以任何形式用其他建筑施工企业的名义承揽工程。
《最高人民法院关于审理建设工程施工合同纠纷案件适用法律问题的解释》(下文简称《建工解释一》)第一条规定,建设工程施工合同具有下列情形之一的,应当依据民法典第一百五十三条第一款的规定,认定无效:(一)承包人未取得建筑业企业资质或者超越资质等级的。
【参考案例】
案号:(2021)鲁01民终12016号
裁判观点:法院认为,《建工解释一》(法释〔2020〕25号)第一条规定,建设工程施工合同具有下列情形之一的,应当依据民法典第一百五十三条第一款的规定,认定无效:(一)承包人未取得建筑业企业资质或者超越资质等级的;本案中,王俊杰以发包方的名义与承包方吕立刚签订土建施工合同,将涉案工程发包给没有施工资质的吕立刚个人进行施工,一审法院认定双方签订的土建施工合同无效,符合上述司法解释的规定。
二、 承包人超越资质等级
承包人超越其资质等级许可的业务范围承接工程,意味着其实际施工能力与工程要求不匹配,可能无法保证工程的顺利进行和质量安全,合同应认定无效。
【相关规定】
《建工解释一》第一条规定:“建设工程施工合同具有下列情形之一的,应当根据民法典第一百五十三条第一款的规定,认定无效:(一)承包人未取得建筑业企业资质或者超越资质等级的。
《中华人民共和国建筑法》第十三条 从事建筑活动的建筑施工企业、勘察单位、设计单位和工程监理单位,按照其拥有的注册资本、专业技术人员、技术装备和已完成的建筑工程业绩等资质条件,划分为不同的资质等级,经资质审查合格,取得相应等级的资质证书后,方可在其资质等级许可的范围内从事建筑活动。
【补正规则】
《建工解释一》第四条规定,承包人超越资质等级许可的业务范围签订建设工程施工合同,在建设工程竣工前取得相应资质等级,当事人请求按照无效合同处理的,人民法院不予支持。
注意:合同效力的补正时间为工程竣工前。需要注意的是,这里的“工程竣工”是指工程施工完毕的时间,即工程施工完毕后,承包人将建设工程实际交付给发包人的时间;而非建设、勘察、设计、监理、施工单位共同验收工程的时间。
【参考案例】
案例一:案号:(2018)最高法民申752号
裁判观点:法院审查认为,本案中,在案涉单身宿舍楼工程2013年10月31日竣工前,汇源公司已具备房屋建筑工程施工总承包贰级资质。据此,二审依据《建工合同司法解释一》第四条“承包人超越资质等级许可的业务范围签订建设工程施工合同,在建设工程竣工前取得相应资质等级,当事人请求按照无效合同处理的,不予支持”的规定,认定案涉施工合同有效,并无不当。
案例二:案号:(2021)最高法民申2950号
裁判观点:最高人民法院认为,对合同效力的评判应建立在合同订立和履行的基础之上。三建公司在订立合同及其后施工的全过程中均不具备相应资质。该公司于2015年4月7日离场时尚不具备相应承建资质,于离场后两年取得相应资质的事实,不符合建设工程司法解释一第四条规定的情形,对合同效力不产生影响。
三、 没有资质的实际施工人借用有资质的建筑施工企业名义
在建工领域,“挂靠”主要是指不具备承接某项工程资质要求的单位或个人,以某个具备资质条件的企业名义去承接施工任务、自主管理、自负盈亏的行为。出借资质的单位为被挂靠人,借用资质的单位或个人为挂靠人。
《建筑工程施工发包与承包违法行为认定查处管理办法》(以下简称“《管理办法》”)第九条规定:本办法所称挂靠,是指单位或个人以其他有资质的施工单位的名义承揽工程的行为。
前款所称承揽工程,包括参与投标、订立合同、办理有关施工手续、从事施工等活动。
《管理办法》第十条关于挂靠情形的规定,包括:
(一)没有资质的单位或个人借用其他施工单位的资质承揽工程的;
(二)有资质的施工单位相互借用资质承揽工程的,包括资质等级低的借用资质等级高的,资质等级高的借用资质等级低的,相同资质等级相互借用的;
(三)本办法第八条第一款第(三)至(九)项规定的情形,有证据证明属于挂靠的。
【《管理办法》第八条第一款
(三)施工总承包单位或专业承包单位未派驻项目负责人、技术负责人、质量管理负责人、安全管理负责人等主要管理人员,或派驻的项目负责人、技术负责人、质量管理负责人、安全管理负责人中一人及以上与施工单位没有订立劳动合同且没有建立劳动工资和社会养老保险关系,或派驻的项目负责人未对该工程的施工活动进行组织管理,又不能进行合理解释并提供相应证明的;
(四)合同约定由承包单位负责采购的主要建筑材料、构配件及工程设备或租赁的施工机械设备,由其他单位或个人采购、租赁,或施工单位不能提供有关采购、租赁合同及发票等证明,又不能进行合理解释并提供相应证明的;
(五)专业作业承包人承包的范围是承包单位承包的全部工程,专业作业承包人计取的是除上缴给承包单位“管理费”之外的全部工程价款的;
(六)承包单位通过采取合作、联营、个人承包等形式或名义,直接或变相将其承包的全部工程转给其他单位或个人施工的;
(七)专业工程的发包单位不是该工程的施工总承包或专业承包单位的,但建设单位依约作为发包单位的除外;
(八)专业作业的发包单位不是该工程承包单位的;
(九)施工合同主体之间没有工程款收付关系,或者承包单位收到款项后又将款项转拨给其他单位和个人,又不能进行合理解释并提供材料证明的。】
【相关规定】
《建筑法》第二十六条规定,禁止建筑施工企业以任何形式允许其他单位或者个人使用本企业的资质证书、营业执照,以本企业的名义承揽工程。
《建工解释一》第一条规定,建设工程施工合同具有下列情形之一的,应当依据民法典第一百五十三条第一款的规定,认定无效:(二)没有资质的实际施工人借用有资质的建筑施工企业名义的。
【参考案例】
案号:(2022)最高法民终345号
裁判观点:最高人民法院认为,成森公司以其分公司的名义分别与张、彭、谭、侯四人签订《内部承包合同》,将《建设工程施工合同》约定的案涉工程内容分栋转包给张文茂等四人施工,张文茂等四人是实际施工人。在案证据表明,张文茂等四人与成森公司或成森郴州分公司未形成正式的劳动雇佣关系,故一审判决综合认定,张文茂等四人借用成森公司资质承揽盛名公司开发的案涉工程,理据充足。根据《建工解释一》第一条规定,《建设工程施工合同》《备案合同》均属无效合同,根据《建设工程施工合同》签订的《补充协议一》《补充协议二》亦属无效合同。
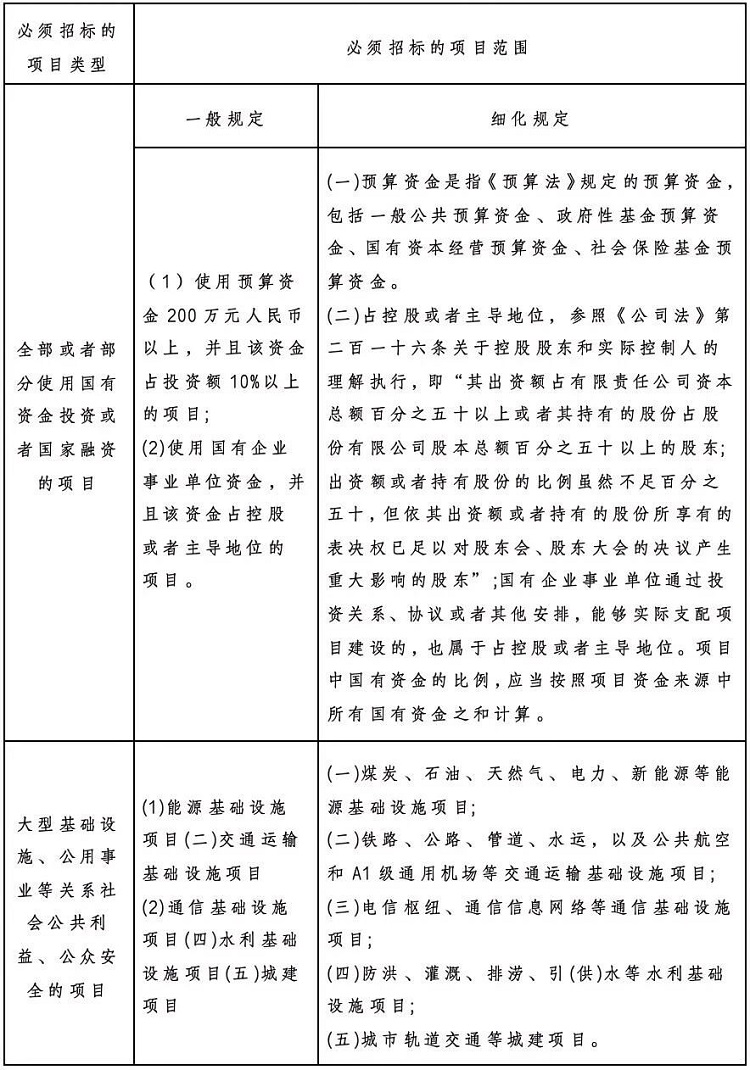
四、 建设工程必须进行招标而未招标
必须进行招标的建设工程涉及公共利益、公共安全等重大事项,通过招标可以保证公平竞争、选择最优的承包人,未招标就签订合同违反了法定程序,合同无效。
【相关规定】
《建工解释一》第一条规定,建设工程施工合同具有下列情形之一的,应当依据民法典第一百五十三条第一款的规定,认定无效:(三)建设工程必须进行招标而未招标或者中标无效的。
《招标投标法》第三条规定,在境内进行下列工程建设项目包括项目的勘察、设计、施工、监理以及与工程建设有关的重要设备、材料等的采购,必须进行招标:(一)大型基础设施、公用事业等关系社会公共利益、公众安全的项目;(二)全部或者部分使用国有资金投资或者国家融资的项目;(三)使用国际组织或者外国政府贷款、援助资金的项目。
【必须招标的项目类型及范围】

【参考案例】
案号:(2022)最高法民终49号
裁判观点:本案中,根据当时国家发展与改革委员会发布的强制招标项目范围,案涉项目属于必须进行招标项目。根据原审查明事实,在中建二局中标前,洛阳中迈公司与中建二局已就案涉工程交由中建二局承建达成合意,双方进行了实质性磋商。中建二局已于2010年4月开工,后补办了相关招投标手续。《建设工程施工合同》签订于2010年6月10日,一审判决基于当时国家发展与改革委员会发布的强制招标项目范围,认定《建设工程施工合同》及《补充协议》《补充协议二》因违反法律强制性规定而无效,具有事实和法律依据。因此,洛阳中迈公司主张依据现行规定认定上述协议有效,没有相应法律依据,本院不予支持。